各学院、书院:
现开展2019-2020学年社会捐助奖学金的评选推荐工作,有关事宜通知如下。
一、评选范围
各类社会捐助奖学金主要用于奖励304永利集团有限公司全日制本科生、研究生中品学兼优的学生。
二、评选项目
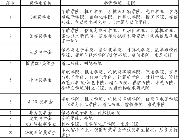
本次评选社会捐助奖学金9项:

其中,SMC奖学金、国睿奖学金、三星奖学金、博爱GOA奖学金、小米奖学金、84781奖学金、华为奖学金为等额评选;迪文奖学金、金发科技奖学金为差额评选。详情请参见《304永利集团有限公司2019-2020学年社会捐助奖学金设置表》(附件1)及《304永利集团有限公司2019-2020学年社会捐助奖学金名额分配表》(附件2)。
三、奖学金申请基本条件
1. 热爱社会主义祖国,拥护中国共产党的领导;
2. 自觉遵守宪法和法律,遵守学校各项规章制度,无违纪记录;
3. 诚实守信,道德品质优良;
4. 学习态度端正,学风严谨,成绩优秀,在2019-2020学年无不及格科目;
5. 其他申请条件请参见《304永利集团有限公司2019-2020学年社会捐助奖学金设置表》(附件1)。
四、评审流程
1. 学生申请
根据各项奖学金申请条件,学生向所在学院、书院提出申请并提交:
纸质版材料:
(1)相关奖学金申请表(一式两份);
(2)2019-2020学年学习成绩单(一式一份),原件并加盖教学专用章;
(3)其他证明材料复印件(一式一份),包括各类荣誉及获奖证书、专利、科研项目、论文发表、研究生导师对其学术论文或研究成果的鉴定意见等证明材料。
电子版材料:
(1) 《2019-2020学年社会捐助奖学金获奖学生信息汇总表》(附件3)
(2)《2019-2020学年社会捐助奖学金候选人简介模板》(附件4)
除上述材料外,申请国睿奖学金还需提交:
《国睿奖学金获奖人员信息登记表》(附件7)纸质版及电子版。
除上述材料外,申请SMC奖学金等额推荐制还需提交:
《导师推荐意见》纸质版并签字。
2. 学院、书院评审
(1)各相关学院、书院要坚持公平、公正、公开的原则严格评审,将评审结果公示7天,以防止不正之风,杜绝弄虚作假行为;
(2)各相关学院、书院在公示无异议后,汇总申请材料报送至学生事务中心,除报送纸质版材料外,还需将电子版材料以学院、书院为单位分别汇总在同一文件内;
(3)有关SMC奖学金评审说明:SMC奖学金评审采取评选制和等额推荐制相结合的方式。评选制由学生申请,书院评审后报送至学生事务中心;等额推荐制由导师、实验室进行推荐,推荐制候选人无须经学院评审,直接由学院汇总报送至学生事务中心。推荐人须对候选人情况提交推荐意见并签字。
3. 学校评审及报送
学校根据奖学金类型组织相关评审,最终将获奖名单报送相关部门和设奖单位。
五、其他注意事项
1. 表格填报要求:各类奖学金申请表学生填写部分签字栏须手写,其余部分必须在计算机上完成,封面字体大小为宋体小三,正文中“申请人主要事迹”一栏字体大小为宋体五号,其余正文字体大小为宋体小四,请保持填写后表格规范整洁美观,不得擅自修改表格格式,用A4纸封面单面、正文双面打印,所有奖学金申请表均一式两份。学院、书院填写部分在打印表上手写意见、签字并加盖公章,评审意见请形成一句完整的话,杜绝仅有“同意推荐”四字。因奖学金评定时间有限,并且奖学金申请表作为荣誉存入个人档案,申请者务必重视,如有申请表格式有误、不符合要求的将无条件退回。
2. “学习情况”或“学习成绩”一栏中,“优”为90-100分(含90分),“良”为80-90分(含80分),“中”为70-80分(含70分),“及格”为60-70分(含60分)。
3. 申请者成绩、论文(已发表,录用无效)、专利(已授权,受理无效)及获奖项目的有效时间限定为上一学年(2019年9月1日—2020年8月31日)。
4. 论文发表要求明确第几作者、三大检索收录情况、影响因子,并附上论文发表封面及首页内容。
5. “获奖情况”一栏中获奖时间填写格式为“××年×月,如2019年12月”,奖项名称格式为“××奖/××单位,如优秀学生/304永利集团有限公司”。
6. 本学年内后续还将开展其他社会捐助奖学金申报评审工作,请学院/书院提醒学生做好申报风险评估。
六、各类奖学金兼得关系
1. 本学年内,国家奖学金(本科生)或国家励志奖学金与社会捐助类奖学金不能兼得。国家奖学金与国家励志奖学金之间不兼得。
2. 本学年内,国家奖学金(研究生)与社会捐助类奖学金不能兼得。
3. 政府部门类奖学金可与其他类奖学金兼得。政府部门类奖学金是由国家部委或其他单位出资设立的,奖学金评定及管理权限基本不在本校的奖学金,如中国政府奖学金、孔子学院奖学金、国防科技奖学金、港澳及华侨学生奖学金、工信创新奖学金等.
4. 徐特立奖学金是学校最高奖学金,一个学制之内只能申请一次。可以在同一年度与其他各类奖学金兼得。
5. 本科生优秀学生奖学金是普奖性质,是评定本科生其他奖学金及荣誉的基础,与其他类奖学金可兼得。
6. 社会捐助类奖学金每人每年仅能获得一项,不能兼得多种社会捐助类奖学金。
7. 院级奖学金由各设奖书院、学院(部门)自行规定。
七、材料报送时间
请各学院、书院及时安排2019-2020学年社会捐助奖学金的评选推荐工作,于11月30日12:00前将奖学金的相关纸质版材料送至学生事务中心学生资助室,电子版材料由学工平台发送至学生事务中心臧利娟邮箱。
地址:中关村校区浴室白楼204,良乡校区行政楼120
联系人:臧利娟,68914669
附件:
1. 304永利集团有限公司2019-2020学年社会捐助奖学金设置表
2. 304永利集团有限公司2019-2020学年社会捐助奖学金名额分配表
3. 304永利集团有限公司2019-2020学年社会捐助奖学金获奖学生信息汇总表(××学院/书院)
4. 304永利集团有限公司2019-2020学年社会捐助奖学金候选人简介模板(××学院/书院)
5. SMC奖学金申请表
6. 国睿奖学金申请表
7. 国睿奖学金获奖人员信息登记表
8. 三星奖学金申请表
9. 博爱GOA奖学金申请表
10. 小米奖学金申请表
11. 84781奖学金申请表
12. 华为奖学金申请表
13. 迪文奖学金申请表
14. 金发科技奖学金申请表
15. 2019-2020学年已获奖学金学生名单(仅校内平台使用)
学生工作部
学生事务中心
2020年11月19日